Page 175 - HaltomCityFY25Budget
P. 175

City Of Haltom City Annual Budget, FY2025                Supplemental Information


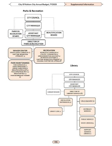
                          Parks & Recreation



































                                                                              Library
   170   171   172   173   174   175   176   177   178   179   180