Page 171 - HaltomCityFY25Budget
P. 171

City Of Haltom City Annual Budget, FY2025                Supplemental Information



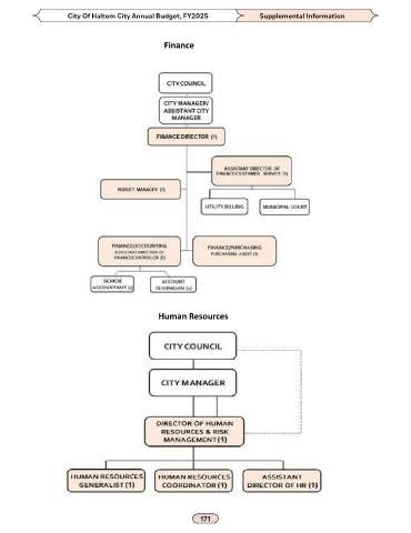
                                                  Finance

















































                                                Human Resources
   166   167   168   169   170   171   172   173   174   175   176