Page 174 - HaltomCityFY25Budget
P. 174

City Of Haltom City Annual Budget, FY2025                Supplemental Information


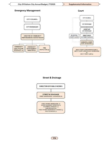
                 Emergency Management                                                    Court













































                                                 Street & Drainage
   169   170   171   172   173   174   175   176   177   178   179