Page 172 - HaltomCityFY25Budget
P. 172

City Of Haltom City Annual Budget, FY2025                Supplemental Information


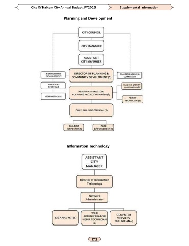
                                          Planning and Development


















































                                            Information Technology
   167   168   169   170   171   172   173   174   175   176   177