Page 82 - Cover 3.psd
P. 82
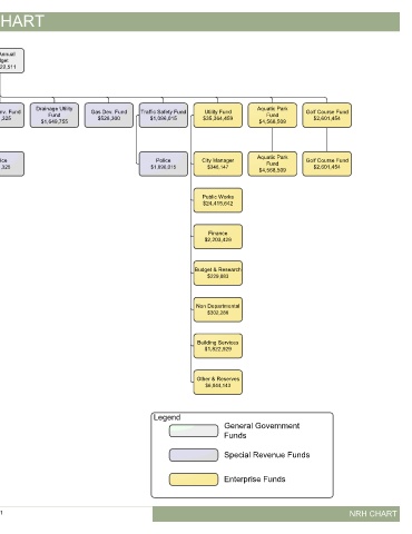
NRH CHART
Golf Course Fund $2,601,454 Golf Course Fund $2,601,454
Aquatic Park Fund $4,568,509 Aquatic Park Fund $4,568,509 General Government Special Revenue Funds Enterprise Funds
Utility Fund $35,364,459 City Manager $346,147 Public Works $24,415,642 Finance $2,203,429 Budget & Research $229,883 Non Departmental $302,286 Building Services $1,822,929 Other & Reserves $6,044,143 Funds
Traffic Safety Fund $1,096,015 Police $1,096,015 Legend
Gas Dev. Fund $528,300
Drainage Utility Fund $1,649,755
FUND STRUCTURE CHART
Total Annual Budget $121,722,511 Special Inv. Fund $261,325 Police $261,325 81
Donations Fund $298,388 Library $68,865 Neighborhood Services $17,013 Animal Services $19,810 Municipal Court $5,000 Parks & Recreation $114,000 Police $43,700 Other $30,000
Promotional Fund $285,500 Economic Development $126,176 Cultural & Leisure $135,159 Non Departmental $474 Other $23,691
Crime Control District $5,567,958 Police $5,397,593 Other $170,365
Parks & Rec. Fac. Dev. Fund $8,949,141 Parks & Recreation $3,020,067 Tennis Center $627,412 NRH Centre $2,918,862 Other $2,382,800
Debt Service $12,187,902
City Manager $686,945 City Secretary $460,637 Human Resources $136,869 Budget & Research $417,313 Planning & Inspections $1,334,141 Library $2,219,861 Public Works $3,340,412 Police $15,014,364 Building Services $812,101 Other & Reserves $1,569,751
General Fund $48,363,805
FY 2018-2019 City Council $133,893 Communications $383,452 Legal $411,439 Finance $746,670 Municipal Court $1,402,604 Econ. Development $350,163 Neighborhood Services $2,071,606 Parks & Recreation $2,138,611 Fire $13,621,936 Non Departmental $1,111,037

