Page 21 - Bedford-FY25-26 Budget
P. 21

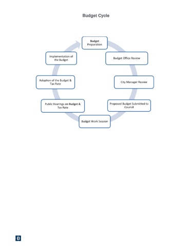
Budget Cycle
























































































                City of Bedford, TX | Proposed Budget FY 2025-2026                                          Page 21
   16   17   18   19   20   21   22   23   24   25   26