Page 21 - CITY OF WATAUGA, TEXAS ANNUAL BUDGET PORTRAIT
P. 21

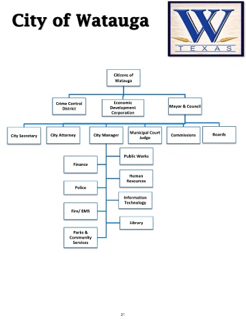
Citizens of
                                                    Watauga




                          Crime Control            Economic
                            District             Development               Mayor & Council
                                                  Corporation




                                                          Municipal Court
      City Secretary   City Attorney      City Manager                      Commissions       Boards
                                                              Judge


                                                        Public Works
                                 Finance


                                                          Human
                                                         Resources
                                  Police

                                                       Information
                                                        Technology
                                Fire/ EMS

                                                          Library

                                 Parks &
                                Community
                                 Services

















                                                      21
   16   17   18   19   20   21   22   23   24   25   26