Page 20 - Bedford-FY24-25 Budget
P. 20

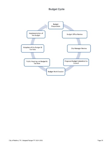
Budget Cycle






















































































           City of Bedford, TX | Adopted Budget FY 2024-2025                                                Page 20
   15   16   17   18   19   20   21   22   23   24   25