Page 172 - FY 2021-22 ADOPTED BUDGET
P. 172

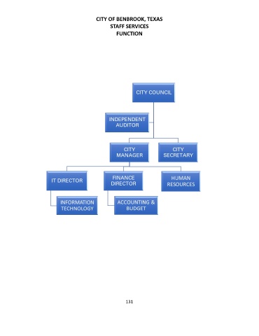
CITY OF BENBROOK, TEXAS
                                                     STAFF SERVICES
                                                        FUNCTION







































































                                                            131
   167   168   169   170   171   172   173   174   175   176   177